河北太行食品有限公司装卸搬运设备采购询价公告
  • 作者:
  • 发布时间:2022-12-13
  • 来源:太行食品公司


一、采购项目简介

1.1项目名称:河北太行食品有限公司装卸搬运设备采购

1.2采购人:河北太行食品有限公司

1.3 时间:2022年1213日上午9:30时

1.4 地点:石家庄市桥西区物联网大厦8楼

二、采购范围及相关要求

2.1供货期:合同签订之日起45日历天内,自签订合同之日起至设备到场期间提供周转车

2.2供货地点:采购人指定地点

2.3质量要求:合格

2.4采购内容:三支点电动平衡重叉车2台(含充电机),均为冷库专用型号,采购设备参考品牌为海斯特、科朗、丰田、STILL或同等品牌。

2.5采购范围:包括设备的供货、安装、调试、培训、试运行期间的运维、质保期内的维修及售后服务等全部相关工作。

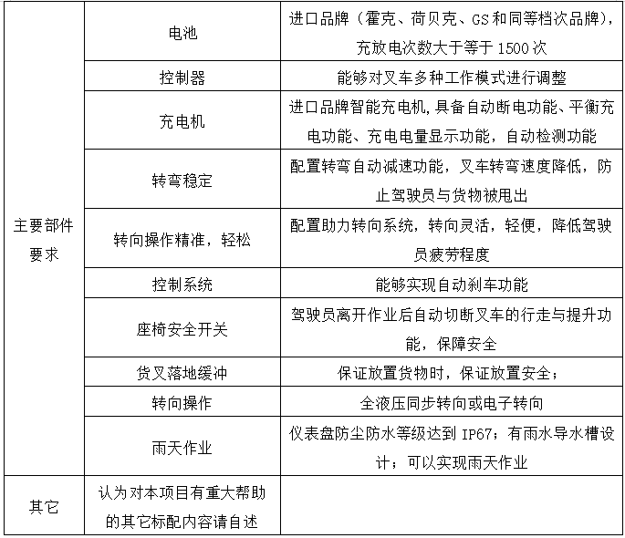
2.6技术要求及标准

131313(1).png

131313(2).png

三、对供应商资格要求:

3.1要求供应商具有独立企业法人资格,持有有效企业营业执照;为具有所投项目相应货物供货能力的制造商或其授权代理商,制造商和其授权代理商不得同时参加本项目询价,同一个制造商的设备,仅能委托一个代理商参加询价。

供应商如为制造商:要求使用地石家庄有配件仓库,本地区售后服务人员不少于5人,而且每人提供连续缴纳社保12个月以上证明,应具有有效企业法人营业执照,特种设备叉车维修改造资质许可证整机原装进口需提供形式试验合格证,交车时提供海关报关单。制造商营业执照范围包含本项目所投产品。

供应商如为代理商:要求使用地石家庄有配件仓库,本地区售后服务人员不少于5人,而且每人提供连续缴纳社保12个月以上证明,应具有有效企业法人营业执照,特种设备叉车维修改造资质许可证整机原装进口需提供形式试验合格证,交车时提供海关报关单。还需提供制造商针对于本项目的唯一授权书。

3.2业绩要求:近三年(2019年121日至今,以合同签订时间为准)至少完成一项同类货物的供货业绩;提供份合同扫描件。

3.3近三年在招标活动中没有违规、违纪等不良记录,在“信用中国”网站(http://www.creditchina.gov.cn/)中被列入失信被执行人名单、企业经营异常名录、重大税收违法案件当事人名单、政府采购严重违法失信名单(均不含分公司、分所)及国家企业信用信息公示系统(http://www.gsxt.gov.cn/)中被列入严重违法失信企业名单(不含分公司、分所)的询价申请人,不得参加询价

3.4本次采购不接受联合体。

四、采购文件的获取

有意参加询价采购活动的单位,请于2022年1213日至2022年1214,每日上午9:3011:50,下午14:3017:00(北京时间,下同),将法定代表人授权委托书(注明被委托人手机号码及邮箱)、被委托人本人身份证扫描件发送至邮2445107908@qq.com并致电公告联系人审核资料,审核通过后方可获取采购文件。

五、响应文件的递交

5.1响应文件递交的截止时间为2022年1215930分,应于当日11时至12时将询价申请文件递交至河北省石家庄市桥西区物联网大厦C座8楼河北太行食品有限公司会议室。

5.2逾期送达的、逾期寄达、未送达指定地点的或未密封的响应文件,采购人将拒绝接收。

六、最高限价

最高限价:45万元。报价如超过最高限价,报价文件将按无效处理。

评比标准和法:符合资格要求、技术要求和报价要求的供应商,报价最低者为成交供应商。

所有有意向参加询价的供应商应编制“响应文件”。响应文件应使用中文编制,一正一副,并密封提交。

七、发布公告的媒介

本询比采购公告在河北交投物流有限公司网站https://hbjtwl.cn/)上发布。

八、其他

  人:河北太行食品有限公司

    址:河北省石家庄桥西区物联网大厦8楼

  人:陈雪

    话:13147406273